スイッチサイエンス THVD1426搭載 RS-485トランシーバーモジュール(自動方向制御付き)
送料区分: 200
商品コード: SSCI-110051
発売日: 2026-02-19
在庫数: 100
短いURL: ssci.to/11005
テキサス・インスツルメンツ社のTHVD1426を搭載した自動方向制御機能付きのRS-485トランシーバーモジュールです。THVD1426が送受信の方向を自動で切り替えるため、マイコン側でのRE/DE制御が不要です。RS-485としては極めて高速な12 Mbpsまで対応しています。電源電圧は3.3 V~5 Vに対応し、幅広いマイコン環境で動作します。
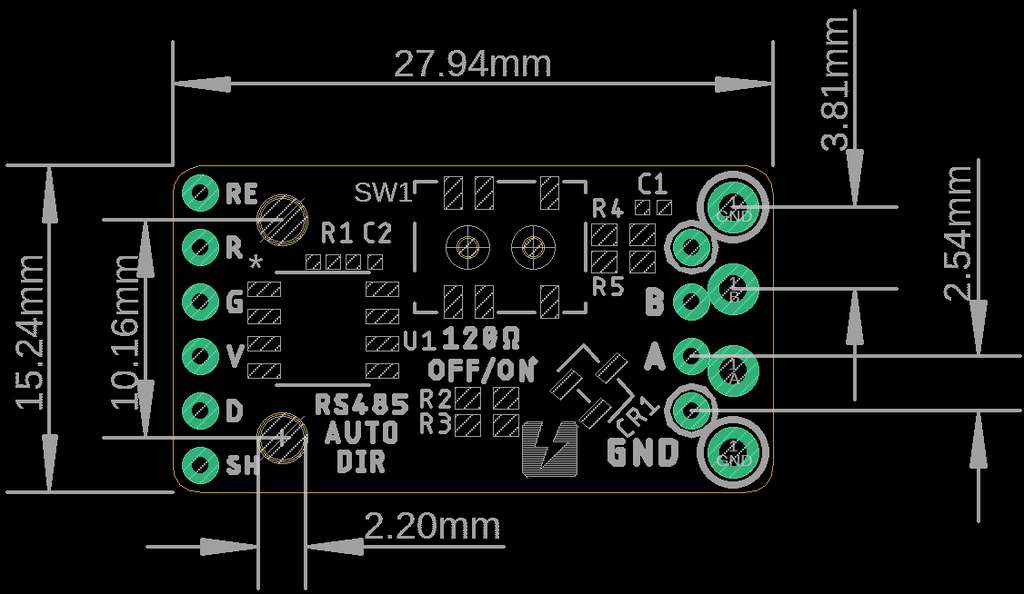
高速インターフェースを阻害しない低容量のESD保護素子と、耐サージ用の入力保護抵抗を搭載しています。基板上のスライドスイッチにより、120 Ω終端抵抗のオン・オフを簡単に切り替えれます。接続先やコネクタ形状に合わせて、2.54 mmピッチと3.81 mmピッチ(スクリューターミナル等向け)の2種類の出力パターンを選択できます。
THVD1426にはレシーバ入力の内部バイアス機能が備わっています。バスが無効な状態になってもレシーバ出力をロジック・ハイに固定するよう設計されています。そのためこのモジュールにはバイアス抵抗が実装されていません。必要に応じてバス上1箇所にバイアス抵抗を追加してください。
特長
- THVD1426搭載
- 最大データレート:12 Mbps
- 電源電圧:3.3 V ~ 5 V
- 低容量ESD保護素子
- サージ保護抵抗
- 120 Ω終端抵抗切り替えスイッチ
使い方
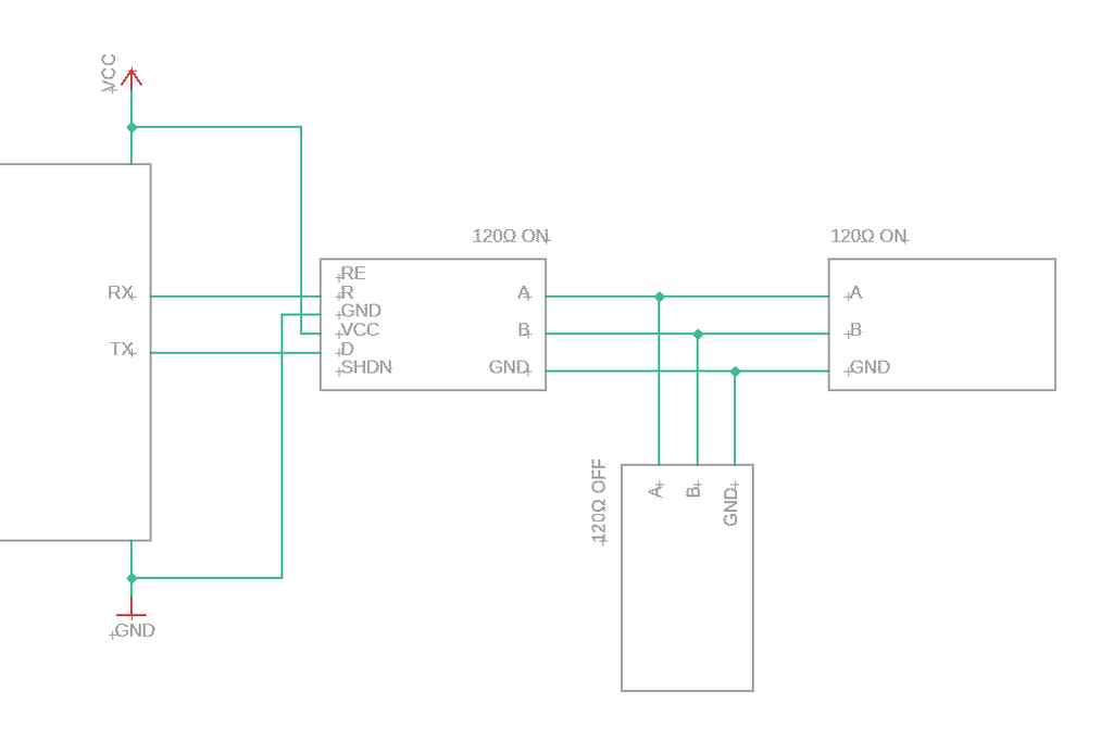
次のようにマイコンとトランシーバーモジュールを接続してください。トランシーバーモジュールのA・B・GNDをワイヤで接続してください。120Ω終端抵抗は両端のトランシーバーモジュールはオン、中間のトランシーバーモジュールはオフにしてください。必要に応じてバス上1箇所にバイアス抵抗(Aに1Kプルアップ、Bに1Kプルダウン程度)を追加してください。

資料
