コンテンツにスキップ
SKU 3421

ハイパワーUSBシリアル変換(キット)

送料区分: 200

商品コード: GHZ-006

発売日: 2017-08-23

在庫数: 0

短いURL: ssci.to/3421

受託販売商品

売り切れ
¥660 (税込)
¥660 - ¥660
Current price ¥660

本製品は必要部品が入ったキット品です。組み立てにははんだづけを伴う工作が必要です。基板のみ完成品の取扱もあります。


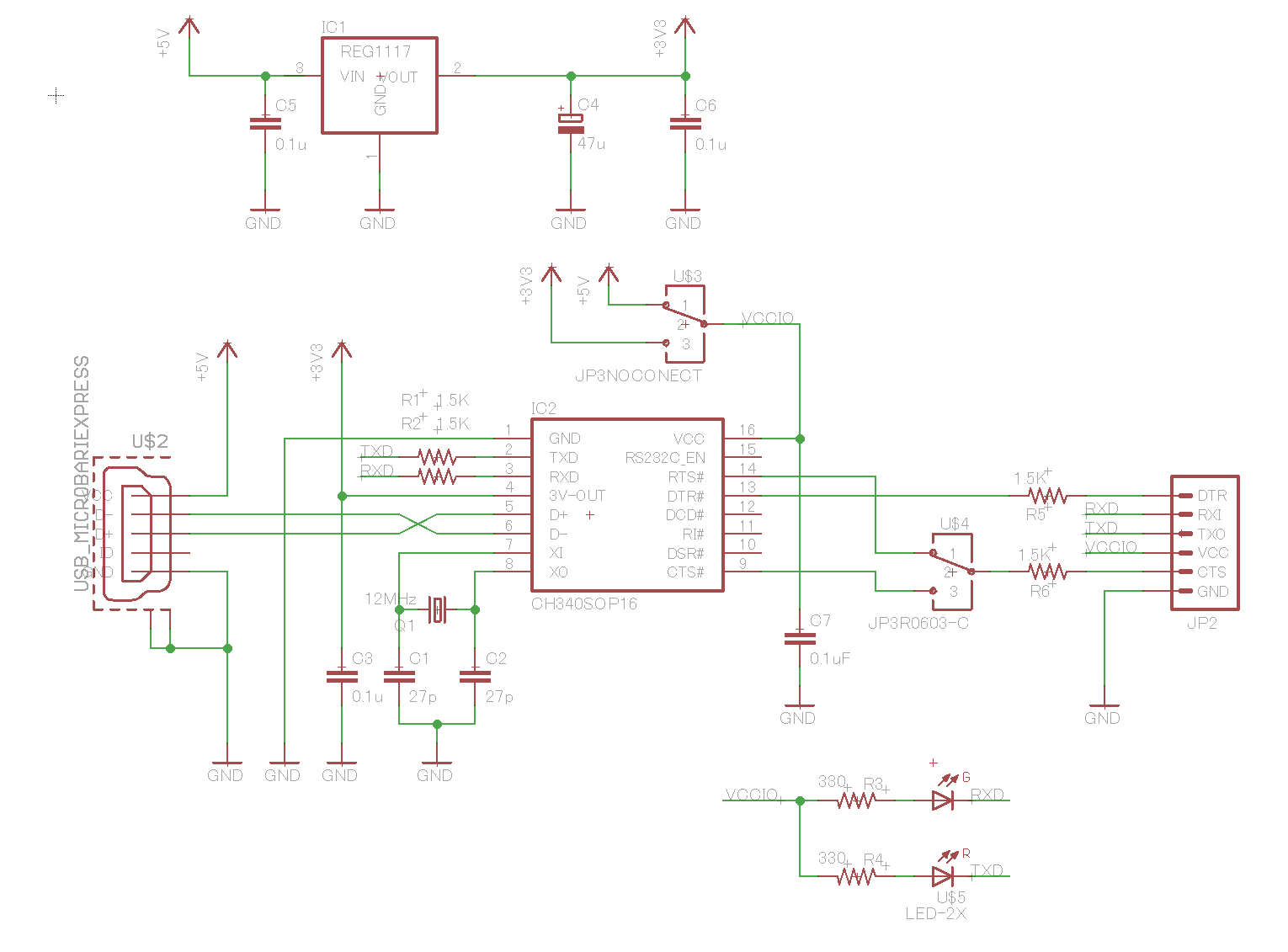
多くの電流を必要とするESP8266モジュール等の書き込みやデバッグのための、電流がたくさん取り出せるハイパワーUSBシリアル変換基板です。3.3 V 三端子レギュレータ1117を搭載しており、800 mAもの大電流を供給することができます。

電源電圧はジャンパーピンによって、ハイパワー3.3 VとUSB直結の5 Vを選択することができます。また、このUSBシリアル変換ではESP8266やESP32Sモジュールの書き込み時にnodemcu法などの自動リセットができるよう、RTS、DTR端子を標準で用意しています。背面の切り替えジャンパーによってRTS端子を、Arduino pro miniなどで必要なCTS端子に切り替えることも可能です。

資料

Ghz2000さんからの委託販売商品です。輸送上の問題は当社が責任を負います。技術的なご質問には、当社ではお答えできません。上記技術資料のページなどをご参照の上、ご自身で解決していただく必要があります。