Pololu 2チャンネル 12VDCリレー付SPDTリレーボード(トップコネクト型)
送料区分: 200
商品コード: POLOLU-5666
発売日: 2025-12-18
在庫数: 5
短いURL: ssci.to/10863
12 VDCリレー2チャンネル、ターミナルブロック(スイッチ接続用)、トップ型JST SHコネクタ(制御信号接続用)が搭載された最大定格10 Aの単極双投(SPDT)リレーボードです。
|
|
|
|
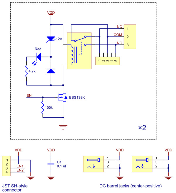
パワーリレーは最大定格 10 AのOmron G5LE-14-DC12 で、電気的に絶縁された単極双投(SPDT)スイッチを低電圧低電流の制御信号で簡単に制御できます。
制御コネクタは4ピン JST-SHケーブル(別売)を使用します。コネクタはSparkFunのQwiicおよびAdafruitのSTEMMA QTケーブルとも互換ですが、インターフェースがI2Cではないことにご注意ください。。
特長
- コンパクトなレイアウト
- コイル起動を表示するLED2個
- リレーコイル電流の高速減衰用ツエナーダイオード
- リレースイッチノードに関する電気配線の空間距離/沿面距離ルール仕様
リレーモジュールの使い方
.
|
|
リレーのスイッチ部分は3ピンターミナルブロック(NCx、COMx、NOx)から引き出せ、制御ピン(GND、VDD、EN1、EN2)は反対側の3ピンJST SHコネクタに配線されています。12 VリレーのコイルはVDD-GND間の12 Vで給電され、対応するENピンをhigh(2.5 V~20 V)にすると作動します。制御信号は直接NチャンネルMOSFET BSS138Kにフィードされ、制御電圧が約2.5 Vを超えるとコイルがONになります。各リレー両側にある赤LEDはコイルがONになると点灯します。キャリアボードには取付穴(#2またはM2用)が4箇所あります。
リレースイッチのターミナル端子はCOM(common)、NO(nomally open)、NC(normally close)がPCB上に配線され、最小空間距離/沿面距離は銅箔から1.5 mmです。銅パターンはボード端から最低1.1 mmありますが、製造でのボードエッジのばらつきにより少し小さくなる場合があります。
大抵のアプリケーションではモジュールの電圧電流定格は使用するリレーの定格と一致します。最大電流、最大電圧、寿命は相互に関係するので、リレーのデータシートを確認されることをお勧めします。
DCバレルジャック(オプション)

ボードはDCバレルジャック(別売)から給電することも可能です。DCDCバレルジャックは3通りの方法で設置できます。上記写真はそのうちの二つを示しています(PCBの裏側にも設置できます)。
回路図

資料
- 回路図
- データシート
.