QuickChargeトリガーアダプター for M5AtomS3
送料区分: 200
商品コード: THOUSANDIY-022
発売日: 2026-04-02
在庫数: 1
短いURL: ssci.to/11118
受託販売商品
M5Stack AtomS3 Liteを使って、USB充電規格である"Quick Charge3.0コントローラ"を実装した小型の”トリガーアダプター”です。
接続されたUSB充電器の種類を検出し、QC3.0でネゴシエートして5V、9V、12V、20V(充電器が対応している場合)、及び可変電圧(200mVステップ)を取り出すことができます。
M5AtomS3内蔵のA/Dコンバータによる供給電圧確認と、Power MOS FETによるソフトウエアから出力のON/OFFをすることができます。
※ M5Stack AtomS3 Liteは付属しません
※ Quick ChargeはQualcomm社の独自規格です。
特徴
- WebUIにより、ブラウザからの電圧制御、実際の電圧確認、及び出力ON/OFF制御可能
- QC3.0 5V、9V、12V、20V(充電器が対応している場合)、及び可変電圧(200mVステップ)に対応
- 出力にターミナルブロックを搭載し、リード線を直接接続可能
仕様
- USB充電器の出力機能の自動検出(USB DCP、QC 2.0/3.0、 未対応)
- QC3.0出力電圧: 5V、9V、12V、20V(充電器が対応している場合)、及び可変電圧(200mVステップ)
- アプリケーション(WebUI)による出力ON/OFF制御
WebUIサンプル
リポジトリにて提供のWebUIサンプル:AtomS3 Liteがアクセスポイント(AP)を立ち上げ、ブラウザから出力電圧とON/OFFを操作できます

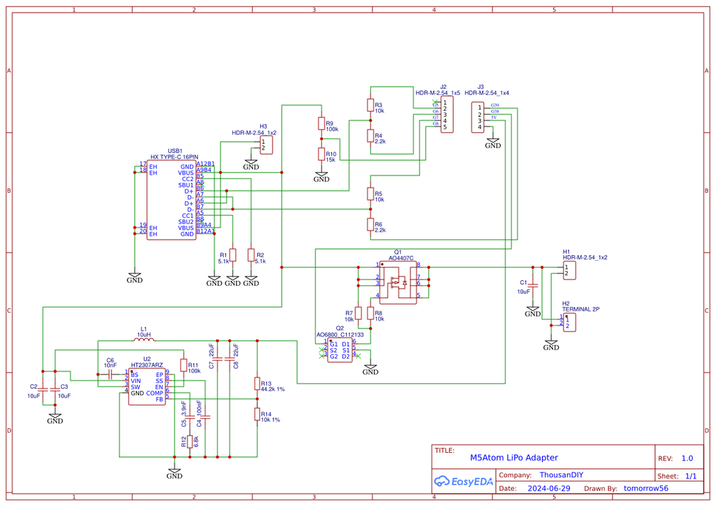
回路図

内容物
- 1 x QuickChargeトリガーアダプター for M5AtomS3
※AtomS3 Liteは付属しません
資料
- サポートページ
- 本製品向けのサンプルコードはリポジトリのこのフォルダにあります
ThousanDIYさんからの委託販売商品です。
輸送上の問題は当社が責任を負います。技術的なご質問には、当社ではお答えできません。上記技術資料のページなどをご参照の上、ご自身で解決していただく必要があります。