コンテンツにスキップ
SKU 10994

Pololu逆極性保護回路基板(4~75V、8A)

送料区分: 200

商品コード: POLOLU-5358

発売日: 2026-03-26

在庫数: 10

短いURL: ssci.to/10994

¥715 (税込)
¥715 - ¥715
Current price ¥715

電源と負荷の間に挿入して、電源を誤って逆接続した場合に負荷を損傷から保護するコンパクトなモジュールです。-75 Vから75 Vまでを保護します。本製品は最大電流8 Aのバージョンです。

動作電圧 最大電流 オン抵抗 逆電流ブロック
4 ~75 V 8 A < 15 mΩ なし

※ 最大電流17 Aのバージョンはこちらです。

逆電流をブロックしないこのモデルは、エネルギーを電源へ戻すことができ、バッテリー駆動モーター制御などの用途に適しています。


17 A(左)と 8 A(右)バージョン

注意
出力側に電圧がかかると最大定格値(75 V)は減少します。例えば出力側に24 Vに充電された大容量コンデンサがあれば、負電圧は-51 Vまでになります。

詳細


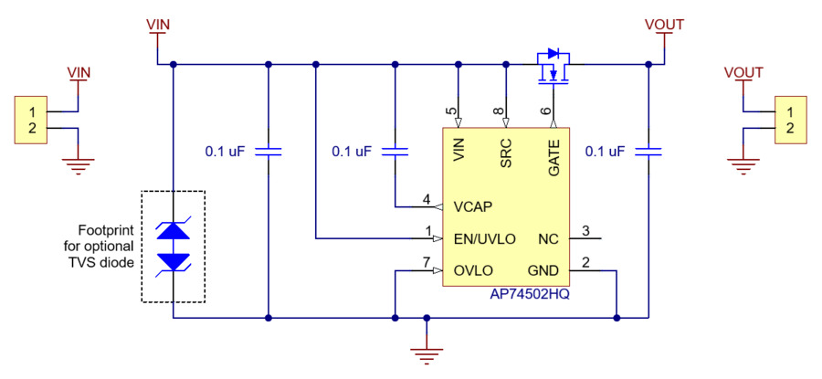
モジュールは、最大-75 Vまでの負電圧から保護するため、逆電圧保護コントローラ AP74502HQとNチャンネル MOSFET を使用しています。基板は4 V (起動後は3.2 V)から75 V (絶対最大定格 80 V) まで動作し、MOSFET オン時にはVINパスのインピーダンスは約15 mΩになり、連続して約8 A(数秒間なら最大15 A)を流せます。

接続

電源とグラウンドはVINとGNDに、負荷はVOUTとGNDに接続してください。電源が正しく接続されると電源がVOUTに出力されます。間違って接続した場合は、電源は出力には流れず、負荷は逆接された電源電圧から保護されます。

大きなスルーホールには、5 mmピッチターミナルブロックか14 AWGワイヤが取り付けられます。小さなスルーホールには2.54 mmピッチピンが取り付けられます。

TVSダイオード取付(オプション)

ボード裏面にはSMBサイズのTVS(過渡電圧抑制)ダイオードをVIN-GND間に追加できるパッドがあります。

回路図

比較

機能 最大電圧 最大電流 MOSFET
オン抵抗
逆電流ブロック SKU Item #
逆極性保護 75 V 8 A < 15 mΩ なし 10994
17 A < 3 mΩ なし 10988

資料

販売元小売価格: 3.95ドル(税別)